中国白酒与白兰地、威士忌、伏特加、金酒、朗姆酒并称为世界六大蒸馏酒,关于白酒的起源说法不一,但白酒距今至少也有约 1000 年的历史。曹操的“何以解忧,唯有杜康”,新版《还珠格格》中出现的杜康酒,还有中国很多家庭伦理剧中常在饭桌上出现的种种白酒,无不关悉中国的白酒文化。
首先,中国白酒的香型是由其物质基础和标准依据的,并不是厂家设定的概念。
标准中对香型的感官风格及理化指标都有相应的要求,同时还划分了质量等级。
1
中国白酒的香型种类
中国白酒香型可谓丰富多彩,但目前有国家标准的香型除了题主说的酱香型、浓香型、清香型、兼香型(确切来说应该叫浓酱兼香型)白酒外,还有 6 种,分别为米香型、凤香型、豉香型、特香型、芝麻香型、老白干香型白酒。另外还有董香型、小曲清香型虽然没有国标只有地方标准,但行业内也一直比较认可,成为与其它香型并行的香型。还有馥郁香型,执行的是企业标准,但现在行业内对馥郁香型也比较认可。下面列出部分香型的现行标准,有兴趣的朋友可以找来看:
GB/T 1078.1.1—2006 浓香型白酒
GB/T 10781.2—2006 清香型白酒
GB/T 26760—2011 酱香型白酒
GB/T 23547—2009 浓酱兼香型白酒
GB/T 10781.3—2006 米香型白酒
GB/T 14867—2007 凤香型白酒
GB/T 16289—2007 豉香型白酒
GB/T 20823—2007 特香型白酒
GB/T 20824—2007 芝麻香型白酒
GB/T 20825—2007 老白干香型白酒
DB53/T 92-2008 云南小曲清香型白酒
DB52 T 550-2013 董香型白酒
2
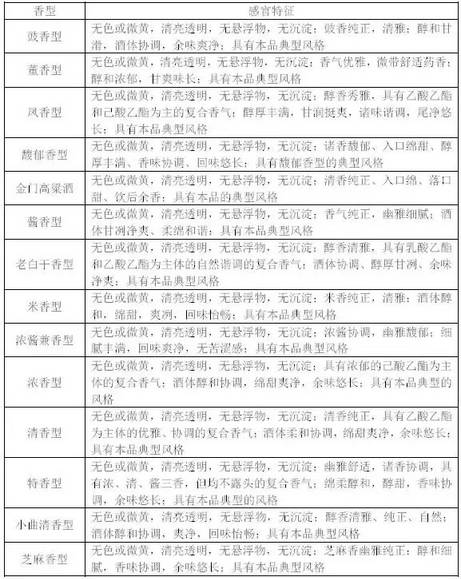
中国白酒各香型的风格特点
各香型看起来、闻起来、喝起来都是什么感觉,不同香型标准中具有描述,至于主要成份的不同,感兴趣的朋友可以查看国标,这里不做赘述:
3
中国白酒各香型的典型代表
如果说感官描述过于抽象,那么每种香型都有自己的典型代表,可谓实物样品,喝酒的时候相互对照,比较不同。不过购买是还是要看清其执行的是那个香型的标准,因为目前有的酒厂会出好几个香型的酒。对比饮用,应该有个直观的认识。
4
中国白酒香型不同的原因
原因很多,主要有以下几点:
a.所用接种剂不同,如茅台用高温曲,泸州老窖五粮液用中温曲,汾酒用低温曲等。
b.发酵容器不同,如茅台用石窖泥低,泸州老窖五粮液用泥窖,汾酒用地缸等。
c.酿造工艺的不同,如茅台讲究四高一长,汾酒讲究一清到底。
d.加上各个地区独特的气候条件,就造成了酿酒微生物的不同,以及相同微生物代谢的差异。
e.综合起来就形成了风格特异的不同香型白酒。
5
中国白酒各香型之间的关系
各香型的白酒之间是不是就相互独立没有联系呢,也不是,赖先生有篇文章对不同香型之间酒的关系总结的很到位,并做了张关系图(酿酒 2007,34(3):106-111),如下:
6
中国白酒香型的由来
中国白酒的香型应该是不同地域酿酒技艺多样化发展的历史产物,并形成了各自的代表酒;建国后,国家开始对各个不同种类的名酒进行研究,并找出了其各自本质的特点,并在此基础上确立了陆续确立了各个白酒的香型,换句话说,白酒的香型是在对酿酒工艺、酒体特点等的总结上的出来了,并加以定义的。从这方面说,题主所说的“设定概念”还是有一定道理。
7
香型的确立大体需要以下条件
a、具有本香型产品的独特风格和特征性的香味成分及其主要香味成分的量比关系。
b、具有独特的生产工艺、生产历史较长。
c、有广阔市场,深受消费者欢迎,在国内有数家厂生产,产品覆盖面较广,年销售量在五万吨以上。
d、符合国家酒娄类发展政策,具有较好的经济效益。本香型代表厂的产品,年产量在万吨以上;全员劳动生产率在 2 万元以上,资金利税率在 50%以上,人均利税率在一万元以上。
e、具有制定标准的科学依据和法定单位的检测分析报告。
f、符合国家酒类卫生标准。
酱香型工艺
1原料粉碎
酱香型白酒生产把高粱原料称为沙。在每年大生产周期中,分两次投料:第一次投料称下沙,第二次投料称糙沙,投料后需经过八次发酵,每次发酵一个月左右,一个大周期约10个月左右。由于原料需要经过反复发酵,所以原料粉碎得比较粗,要求整粒与碎粒之比,下沙为80%比20%,糙沙为70%比30%,下沙和糙沙的投料量分别占投料总量的50%。为了保证酒质的纯净,酱香型白酒在生产过程中基本上不加辅料,其疏松作用主要靠高梁原料粉碎的粗细来调节。
2大曲粉碎
酱香型白酒是采用高温大曲产酒生香的,由于高温大曲的糖化发酵力较低,原料粉碎又较粗,故大曲粉碎越细越好,有利糖化发酵。
3下沙
酱香型白酒生产的第一次投料称为下沙。每甑投高粱350kg,下沙的投料量占总投料量的50%。
(1)泼水堆积 下沙时先将粉碎后高粱的泼上原料量51~52%的90℃以上的热水(称发粮水),泼水时边泼边拌,使原料吸水均匀。也可将水分成两次泼入,每泼一次,翻拌三次。注意防止水的流失,以免原料吸水不足。然后加入5~7%的母糟拌匀。母糟是上年最后一轮发酵出窖后不蒸酒的优质酒醅,经测定,其淀粉浓度11~14%,糖分0.7~2.6%,酸度3~3.5,酒度4.8~7%(V/V)左右。发水后堆积润料10h左右。
(2)蒸粮(蒸生沙) 先在甑篦上撒上一层稻壳,上甑采用见汽撒料,在lh内完成上甑任务,圆汽后蒸料2~3h,约有70%左右的原料蒸熟,即可出甑,不应过熟。出甑后再泼上85℃的热水(称量水),量水为原料量的12%。发粮水和量水的总用量约为投料量的56~60%左右。
出甑的生沙含水量约为44~45%,淀粉含量为38~39%,酸度为0.34~0.36。
(3)摊凉 泼水后的生沙,经摊凉、散冷,并适量补充因蒸发而散失的水分。当品温降低到32℃左右时,加入酒度为30%(V/V)的尾酒7.5kg(约为下沙投料量的2%左右),拌匀。所加尾酒是由上一年生产的丢糟酒和每甑蒸得的酒头经过稀释而成的。
(4)堆集 当生沙料的品温降到32℃左右时,加入大曲粉,加曲量控制在投料量的10%左右。加曲粉时应低撒扬匀。拌和后收堆,品温为30℃左右,堆要圆、匀,冬季较高,夏季堆矮,堆集时间为4~5天,待品温上升到45~50℃时,可用手插入堆内,当取出的酒醅具有香甜酒味时,即可入窖发酵。
(5)入窖发酵 堆集后的生沙酒醅经拌匀,并在翻拌时加入次品酒2.6%左右。然后入窖,待发酵窖加满后,用木板轻轻压平醅面,并撒上一薄层稻壳,最后用泥封窖4cm左右,发酵30~33天,发酵品温变化在35~48℃之间。
4糙沙
酱香型白酒生产的第二次投料称为糙沙。
(1)开窖配料 把发酵成熟的生沙酒醅分次取出,每次挖出半甑左右(约300kg左右),与粉碎、发粮水后的高梁粉拌和,高梁粉原料为175~187.5kg。其发水操作与生沙相同。
(2)蒸酒蒸粮 将生沙酒醅与糙沙粮粉拌匀,装甑,混蒸。首次蒸得的酒称生沙酒,出酒率较低,而且生涩味重,生沙酒经稀释后全部泼回糙沙的酒醅,重新参与发酵。这一操作称以酒养窖或以酒养醅。混蒸时间需达4~5h,保证糊化柔熟。
(3)下窖发酵 把蒸熟的料醅扬凉,加曲拌匀,堆集发酵,工艺操作与生沙酒相同,然后下窖发酵。应当说明,酱香型白酒每年只投两次料,即下沙和糙沙各一次,以后六个轮次不再投入新料,只将酒醅反复发酵和蒸酒。
(4)蒸糙沙酒 糙沙酒醅发酵时要注意品温、酸度、酒度的变化情况。发酵一个月后,即可开窖蒸酒(烤酒)。因为窖容较大,要多次蒸馏才能把窖内酒醅全部蒸完。为了减少酒分和香味物质的挥发损失,必须随起随蒸,当起到窖内最后一甑酒醅(也称香醅)时,应及时备好需回窖发酵并已堆集好的酒醅,待最后一甑香醅出窖后,立即将堆集酒醅入窖发酵。
蒸酒时应轻撒匀上,见汽上甑,缓汽蒸馏,量质摘酒,分等存放。酱香型白酒的流酒温度控制较高,常在40℃以上,这也是它“三高”特点之一,即高温制曲、高温堆集、高温流酒。糙沙香醅蒸出的酒称为“糙沙酒”。酒质甜味好,但冲、生涩、酸味重,它是每年大生产周期中的第二轮酒,也是需要入库贮存的第一次原酒。糙沙酒头应单独贮存留作勾兑,酒尾可泼回酒醅重新发酵产香,这叫“回沙”。
糙沙酒蒸馏结束,酒醅出甑后不再添加新料,经摊凉,加尾酒和大曲粉,拌匀堆集,再入窖发酵一个月,取出蒸酒,即得到第二轮酒,也就是第二次原酒,称“回沙酒”,此酒比糙沙酒香,醇和,略有涩味。以后的几个轮次均同“回沙”操作,分别接取三、四、五次原酒,统称“大回酒”,其酒质香浓,味醇厚,酒体较丰满,无邪杂味。第六轮次发酵蒸得的酒称“小回酒”,酒质醇和,糊香好,味长。第七次蒸得的酒为“枯糟酒”,又称追糟酒,酒质醇和,有糊香,但微苦、糟味较浓。第八次发酵蒸得的酒为丢糟酒,稍带枯糟的焦苦味,有糊香,一般作尾酒,经稀释后回窖发酵。
酱香型白酒的生产,一年一个周期,两次投料、八次发酵、七次取酒。从第三轮起后不再投入新料,但由于原料粉碎较粗,醅内淀粉含量较高,随着发酵轮次的增加,淀粉被逐步消耗,直至八次发酵结束,丢糟中淀粉含量仍在10%左右。[4]
酱香型白酒发酵,大曲用量很高,用曲总量与投料总量比例高达1:1左右,各轮次发酵时的加曲量应视气温变化,淀粉含量以及酒质情况而调整。气温低,适当多用,气温高,适当少用、基本上控制在投料量的l 0%左右,其中第三、四、五轮次可适当多加些,而六、七、八轮次可适当减少用曲。
生产中每次蒸完酒后的酒醅经过扬凉、加曲后都要堆集发酵4~5天,其目的是使醅子更新富集微生物,并使大曲中的霉菌,嗜热芽孢杆菌、酵母菌等进一步繁殖,起二次制曲的作用。堆集品温到达45~50℃时,微生物已繁殖得较旺盛,再移入窖内进行发酵,使酿酒微生物占据绝对优势,保证发酵的正常进行,这是酱香型白酒生产独有的特点。
发酵时,糟醅采取原出原入,达到以醅养窖和以窖养醅的作用。每次醅子堆积发酵完后,准备入窖前都要用尾酒泼窖。保证发酵正常、产香良好。尾酒用量由开始时每窖15kg逐渐随发酵轮次增加而减少为每窖5kg。每轮酒醅都泼入尾酒,回沙发酵,加强产香,酒尾用量应根据上一轮产酒好坏,堆集时醅子的干湿程度而定,一般控制在每窖酒醅泼酒15kg以上,随着发酵轮次的增加,逐渐减少泼入的酒量,最后丢糟不泼尾酒。回酒发酵是酱香型大曲白酒生产工艺的又一特点。
5入库贮存
蒸馏所得的各种类型的原酒,要分开贮存容器中,经过三年陈化使酒味醇和,绵柔。
6精心勾兑
贮存三年的原酒,先勾兑出小样,后放大调合,再贮存一年,经理化检测和品评合格后,才能包装出厂。
微信扫描下方的二维码阅读本文
